永利集团248cc登录
网站首页
新闻动态
文件通知
报告公示
督导通报
督导简报
师德师风
师德材料
优秀典范
学习交流
教学质量管理办公室
网站
新闻动态
文件通知
报告公示
督导通报
督导简报
师德师风
师德材料
优秀典范
学习交流
X
首页
>>
文件通知
首页
最新公告
新闻动态
文件通知
报告公示
督导通报
督导简报
师德师风
师德材料
优秀典范
质管办机构
学习交流
友情链接
学校官网
制度文件
表格下载
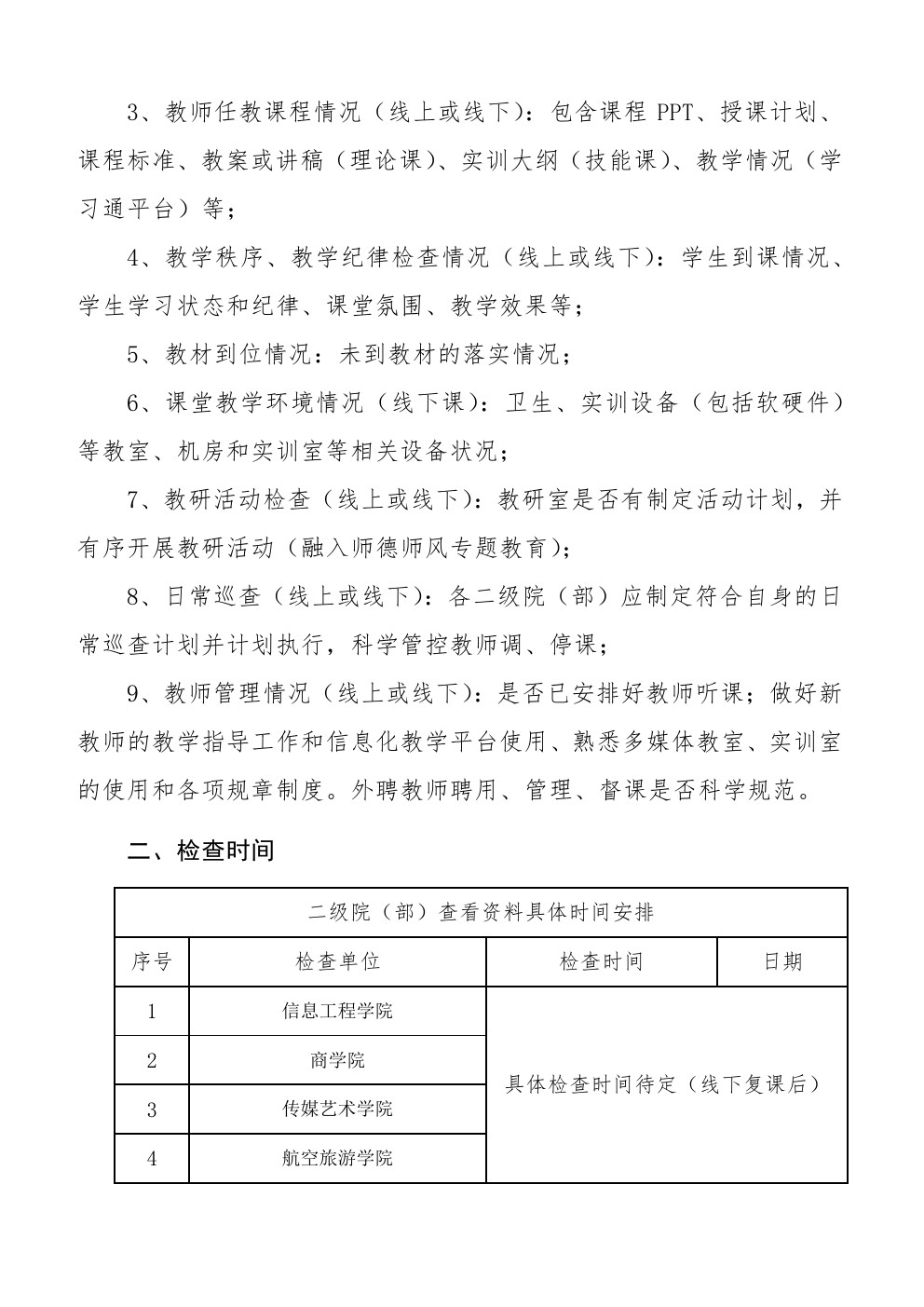
东海职院质管〔2021〕15号 开展2021-2022学年第一学期期初教学检查的通知
添加时间:2021-09-13
上一条:
东海职院质管〔2021〕16号 关于开展2021—2022学年第一学期学生满意度调查问卷的通知
下一条:
东海职院质管〔2021〕14号 2021-2022学年第一学期学校督导工作基本要求及工作任务
永利官网
专业介绍
首页
招生简章
学校官网